一、本校划片范围及过渡楼盘
1.上三路171号电业局宿舍、上三路179号福州盖山粮食局 宿舍、上三路157号求实公寓、南台路26号城南名苑、南台路 38号航兴花园、南台路19号龙登天锦、六一南路320号新龙津 小区、六一南路328号榕信南苑、龙津巷5—36号、龙津巷38—55 号
2.上三路113号人民公园小区、上三路115号新华体育公寓
3.东园路10号金辉莱茵城、则徐大道270号金辉伯爵山、南台路537号东盛花园5—17座
4.东藤苑、东山苑、则徐大道398号仓建宿舍、则徐大道428号铅笔厂宿舍、东濂路7号金域华府花园、南台路537号东盛花园1-4座
5.东园二路72号东聚苑、东福苑、东兴苑、东园一路57号元件厂宿舍、东园一路63号外贸宿舍、东园一路77号东升兴苑、东园路29号医疗化工厂宿舍
6.上三路246号柏联花园、利民路1号交警宿舍、利民路3号港务宿舍、则徐大道40号建发花园、则徐大道98号方圆楼、埔南路25号第二电器厂宿舍、埔南路64号
7.东升村
8.东园路11号博仕后世家、南台十六府
9.上三路127号省警察学院宿舍(2016年8月31日之后取得、上三路111号省武警总队医院宿舍(2016年8月31日之后取得)
10.则徐大道东濂路2号东濂公寓、东园一路25号东升综合楼、东升新城
11.东园路37号东兴新苑
12.福晟云樾东升
过渡楼盘:江南尚璟、园湖新苑、园和新苑、园书新苑
备注:中骏世界城、榕南礼居花园适龄儿童可选择到东升小学或高盖山实验学校小学部过渡。
二、招生对象
本片区内户籍和符合政策要求的年满六周岁(2019年8月31日前出生未入学)适龄儿童。
适龄儿童因身体状况需要延缓入学的,其父母或者其他法定监护人应当提出申请,按规定报当地乡镇 (街道)人民政府或县级教育行政部门批准。
三、片内生的入学办法及流程图
(一) 片内生入学办法
1.片内生的界定。
五城区小学凡属以下情况之一者,均应作为片内学生安排入学:
(1) 父 (母) 及适龄子女户籍同在招生片内,父 (母)持有同一地点房屋所有权证或不动产权证书(本办法所述的房屋所有权证和不动产证书如无特指皆为 100%产权的住宅用房)并作为日常生活居住地的。在招生时持有福州市人才共有产权住房和福州市共有产权住房(保障类) 视同个人拥有产权。
(2)父母双方五城区内无房(仓山区行政服务中心或e福州打印父亲和母亲无房电子证明),父(母) 及适龄儿童将祖父母或外祖父母的房屋 (祖父母辈持有房屋所有权证或不动产权证书) 作为日常生活居住地,且户籍在同一地点的 (如祖父母辈户籍不在同一地点应提供直系亲属关系证明) 。
(3)祖辈和父辈共有房产(除祖辈、父母外,房屋所有权证上没有其他人,父母房产份额在50%及以上) ,适龄儿童及父母一方户口在房产所在地,并作为日常居住地的。
2.“六年一户学位”五城区小学继续实施“六年一户学位”办法,仅对片内生的房产锁定学位。2021年11月30日以后取得的房产,被用于外来务工人员随迁子女入读公办小学居住地登记或被用于他人子女落户(即挂户生)就读公办小学,2025年秋季起,不再视为占用该处房产片内学位。适龄儿童符合“片内生”条件,但不满足“六年一户”要求的,由户口所在区安排入学。
3.网络报名时应上传以下材料的原件照片:①居民户口簿、②房屋所有权证或不动产权证书、③父母双方无房证明(仅父母双方五城区内无房时才提供)等。
温馨提醒:1.复印件材料待学校通知后再上交。2.属于片内生的村落户籍的适龄儿童网络报名时,在是否具备和户籍同一个地点的不动产权证填写:是。

四、随迁子女入学办法及流程图
随迁子女指随父母来仓山区居住的福州市五城区以外户籍(台湾、香港、澳门地区、外籍适龄儿童等除外)的适龄子女。随迁子女入读公办小学通过“榕教之窗”系统统一实行电脑派位招生。
1. 入学条件:随迁子女就读公办小学需具备原籍户口簿和父母身份证、父母双方片区内有效期内的居住证(2024年6月24日--2025年6月30日期间的居住证视为有效期)或房屋所有权证(不动产权证书、预告登记证或不动产登记证明、公租房合同、拆迁协议)。父(母)购房或持有公租房合同或拆迁协议的,无需办理居住证。
2.以下情况不符合电脑派位条件,电脑派位后由居住地所在区教育局安排入学:(1)随迁子女父母持有居住证但为2025年3月1日后(含3月1日)跨区变更居住地;(2)随迁子女父母双方持有不同片区的居住证;(3)超龄的随迁子女;(4)只具备父母一方居住证的随迁子女。
3.仓山区优先派位条件:在随迁子女具备公办小学就读条件的前提下,对第一志愿学生设置以下派位优先等级:
最优先:(1)父(母)持有志愿学校服务范围内房产100% 产权(房屋所有权证、不动产权证书、预告登记证、不动产登记证明);(2)父(母)租住仓山区公租房且持有租赁凭证或持有拆迁协议;(3)父(母)与祖父母(外祖父母)共有志愿学校服务范围内房产且父(母)持有50%(含)以上份额。
次优先:(1)父(母)2025年3月1 日前在仓山区持有营业执照并具备近一年内的税收完税证明;(2)父(母)具有仓山区户口且另一方居住证在仓山区;(3)父母双方具有仓山区户口;(4)多孩家庭随迁子女其哥哥(姐姐)所在学校为弟弟(妹妹)填报的第一志愿。
第三优先:父母一方在市区持续缴纳社保6个月(截止当年6月30日)以上。
4.录取办法:(1)随迁子女志愿人数少于学校学位余额数时,学校应当全部予以录取。(2)志愿人数超过学位余额时,由区教育局通过电脑派位的方式确定学校的录取对象,在现行随迁子女“长幼随学”政策的基础上,多孩家庭随迁子女在同等条件下优先录取其哥哥(姐姐)所在学校,学校不得擅自接收未经过电脑派位录取的随迁子女入学。( 3)参加电脑派位未被录取以及符合条件因故未参加电脑派位的随迁子女,在电脑派位结束后将户籍新迁入本区的随迁子女,由区安排到有学位余额的公办学校就读。(随迁派位规则详见本文末)
5.部分居住在生源爆满片区内的随迁子女,按要求就近到其他公办小学申请学位:居住在仓山区实验小学、福州高级中学小学部片区的随迁子女到仓山区教师进修学校附属第一小学申请学位。
温馨提示:随迁子女双胞胎一定要捆绑报名,参加电脑派位!

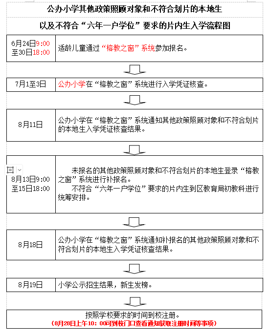
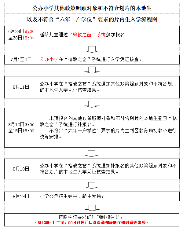
五、其他政策照顾对象和不符合划片的本地生以及不符合“六年一户学位”要求的片内生入学办法及流程图
(一)其他政策照顾对象
1.现役军人子女;2.公安英烈和因公牺牲、伤残公安民警子女;3.消防救援人员子女;4.台商子女;5.长期寄养在亲属家中且户籍关系同在片区内的孤儿、烈士子女、见义勇为人员子女。(符合以上1-5,任意一条的家长请到校内咨询所需材料等。)
6.住宅被征收人适龄子女可依住宅征收部门的住宅征收安置协议、户口簿等相关证明材料,按以下办法安排入学:
(1) 原地安置且户口在原居住地片内的,可在原居住地片内小学入学,也可由户籍所在地安排入学;(2) 异地安置且已把安置地作为日常居住地但户口未迁移的,可由安置地所在区安排入学(向安置地片区学校进行入学凭证核查);(3)货币补偿安置且尚未购房的,可由户籍所在地安排入学(8 月13日-15日向区教育局初教科进行入学凭证核查);以货币化安置补偿款购买商品房后,自《房屋征收货币补偿安置协议》签订之日起3年内,被征收人子女仍可在原被征收住宅划片区内小学入学。
需提供的材料:①正式有效的住宅征收部门的拆迁安置协议等证明材料;②居民户口簿;③房屋所有权证或不动产权证书或居住情况证明等材料原件及复印件。
7.台湾、香港、澳门地区、外籍适龄儿童和华侨华人子女 可向居住地对应的学校提出申请安排入学。(1)仓山区接收台胞适龄儿童的定点学校:福州教育学院附属第四小学、仓山区第二中心小学、仓山区第七中心小学。(2)香港、澳门地区适龄儿童和华侨华人子女,在符合招生政策和有剩余学位的前提下,可入读房产划片小学。(3)外籍适龄儿童应向经备案的具备招收和培养国际学生资格的学校提出申请。
父(母)作为监护人,需提供的材料:(1)台湾、香港、澳门地区、外籍适龄儿童和华侨华人子女身份证明;(2)适龄儿童出生证;(3)父(母)的房屋所有权证或不动产权证书(或 实际居住证明、居住证)、居民户口簿(或身份证明 );(4)适龄儿童台湾居民居住证(港澳居民居住证、境外人员临时住宿 登记证明)等材料原件及复印件。
其他人作为法定监护人,需提供的材料:(1)台湾、香港、 澳门地区、外籍适龄儿童和华侨华人子女身份证明;(2)由公证部门公证的监护人委托书;(3)监护人的房屋所有权证或不 动产权证书(或居住情况证明、居住证)、居民户口簿(或身份 证明);(4)适龄儿童台湾居民居住证(港澳居民居住证、境外人员临时住宿登记证明)等材料原件及复印件。
8.符合下列情况之一,在暂住的仓山区申请安排入学:
(1)父(母)从事地质勘探等流动性较大的工作,需由亲属照管的学生;(2)父(母)因工作调动不在学生户籍地工作,需随父母居住生活的学生;(3)父母离异,抚养一方无法履行监护人职责或丧失监护能力,确需由其亲属抚养监护的学生。(符合以上3点请校内咨询所需提供的材料) (二)不符合划片的本地生入学办法
以下两种情况属于不符合划片的本地生:
1.适龄儿童户籍在片区但不符合片内生条件,属挂户生,向报名点学校申请入学。需提供的材料:居民户口簿等材料原件及复印件。
部分集体户报名点学校:
集体户 | 户籍地址 | 报名点学校 |
仓前派出所 | 上三路115-1号 | 仓山区第二中心小学 |
下渡派出所 | 仓山区五柱厅1号 | 朝阳小学 |
三叉街派出所 | 下藤路323号 | 仓山区教师进修学校附属第一小学 |
父(母)购买仓山片区房产且适龄儿童户籍在仓山区其他片区,向房产对应的学校申请入学。需提供的材料:(1)居民户口簿;(2)房屋所有权证或不动产权证书等材料原件及复印件。

六、招生联系人、咨询电话
咨询电话:0591-62737767(上午8:30—11:30 下午2:30—5:00 双休日除外)联系人:杨老师、施老师
请2025年一年级报名学生家长扫码加入学校QQ群(相关招生文件及通知将在本群发布),每生一名家长加群即可。新生报名咨询QQ:942034824
进群请改昵称为:网络报名生成的号码后5位+学生姓名如:10001张小明

友情提示:有时因咨询人数过多而电话无法接通,或因相关教师正在进行教学工作未能及时回复,望家长谅解。请各位家长稍后再拨打咨询电话。谢谢各位家长的理解与支持。
七、温馨提示:
1.7月1日至3日家长无需到学校进行线下核查材料,学校会通过网络线上审核,因此提醒各位家长网络报名时请务必上传好相关材料。(复印材料待家长会时再上交)
2.如有个别家长提交的网络材料不完整需线下审核,学校将通过电话通知家长到校补充材料。请注意:学校仅会通知家长到校内办理核查,请务必警惕任何校外陌生来电,谨防诈骗。
八、关于一年级新生网络报名操作办法
关于一年级新生网络报名操作办法,请家长参考《“榕教之窗”系统》报名操作指南进行报名。
榕教之窗系统登录方式:1.下载“e福州”APP>>榕教之窗;2.登录福州教育网>>应用系统>>榕教之窗>>榕教招生>>小学招生。
福州市东升小学
2025年6月14日
仓山区2025年秋季随迁子女一年级入学电脑派位规则以及经电脑派位未被录取的随迁子女统筹安排规则
(请扫二维码)


审核:林江庄、杨茜


